motorcycle gear indicator circuit diagram

Motorcycle Universal Gear Indicator. 18 Pics about Motorcycle Universal Gear Indicator : 7 segment gear indicator | Techy at day, Blogger at noon, and a, Motorcycle Speedometer Wiring Diagram - 16 and also SportDevices. Gear Indicator. Schematics.

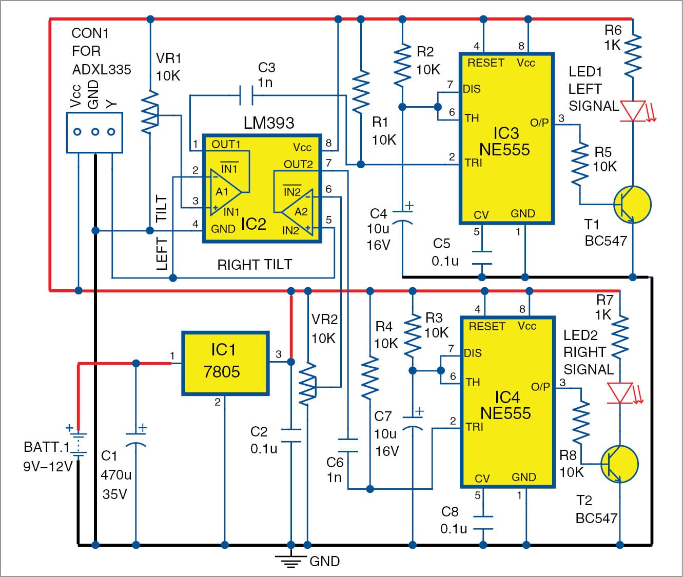
Motorcycle Universal Gear Indicator

Motorcycle Universal Gear Indicator www.radiolocman.com

indicator universal motorcycle gear connections

Zongshen RX3: Electrical System Maintenance - Page 2 - ChinaRiders Forums

Zongshen RX3: Electrical System Maintenance - Page 2 - ChinaRiders Forums www.chinariders.net

chinariders system electrical

Motorcycle Gear Position Indicator

Motorcycle Gear Position Indicator www.kawasaki.com

versys vulcan

Yamaha Fz6R Wiring Diagram / Haynes Repair Manual Yamaha Xj6 Fz6r Hm

Yamaha Fz6R Wiring Diagram / Haynes Repair Manual Yamaha Xj6 Fz6r Hm ex500-wiring-diagram.blogspot.com

fz6r imageservice haynes xj6

10+ Motorcycle Rpm Wiring Diagram | Tachometer, Car Tachometer, Motorcycle

10+ Motorcycle Rpm Wiring Diagram | Tachometer, Car tachometer, Motorcycle www.pinterest.com

tacho tachometer tacometro gs500e tach speedometer instalar kege equus wiringg suzuki bobina fuse

SportDevices. Gear Indicator. Schematics

SportDevices. Gear Indicator. Schematics www.sportdevices.co.uk

gear indicator schematics schematic

K5/K6 - Gauge Wiring Diagram Or Gear Indicator Circuit? - Suzuki GSX-R

K5/K6 - Gauge wiring diagram or gear indicator circuit? - Suzuki GSX-R www.gixxer.com

diagram wiring k5 circuit gauge indicator k6 gear suzuki offline

Motorcycle Gear Indicator Learning Process Driving English - YouTube

Motorcycle Gear indicator learning process driving English - YouTube www.youtube.com

How Do You Wire A Gear Indicator? - KawiForums - Kawasaki Motorcycle Forums

how do you wire a gear indicator? - KawiForums - Kawasaki Motorcycle Forums www.kawiforums.com

indicator gear kawiforums wire offline motorcycle

[Guide] Shifting Gears On A Motorcycle

[Guide] Shifting Gears on a Motorcycle www.bestbeginnermotorcycles.com

Electrical Wiring Diagram Simulator For Motorcycle - Wiring Diagram Schemas

Electrical Wiring Diagram Simulator For Motorcycle - Wiring Diagram Schemas wiringschemas.blogspot.com

Honda CM400A Motorcycle Complete Wiring Diagram | All About Wiring Diagrams

Honda CM400A Motorcycle Complete Wiring Diagram | All about Wiring Diagrams diagramonwiring.blogspot.com

wiring diagram honda cm400a motorcycle cm400 complete cbr 1978 diagrams manual 1980 nc31 wire repair factory

Motorcycle Speedometer Wiring Diagram - 16

Motorcycle Speedometer Wiring Diagram - 16 morganjohanssonakvarell.blogspot.com

motorcycle diagram wiring speedometer gauge universal tachometer motorbike helmets 12v backlight helmet moto led accessories

How To Install A Motorcycle Gear Indicator - Seis En Línea

How to install a motorcycle gear indicator - Seis en Línea www.seisenlinea.com

diode gear indicator

DIY Gear Position Indicator - Suzuki SV650 Forum: SV650, SV1000

DIY Gear position indicator - Suzuki SV650 Forum: SV650, SV1000 www.svrider.com

gear indicator diy position suzuki schematic gpi sv650 bluegauges stuff

Gsxr 1000 Wiring Diagram - Style Guru: Fashion, Glitz, Glamour, Style

gsxr 1000 wiring diagram - Style Guru: Fashion, Glitz, Glamour, Style www.stylesgurus.com

wiring sv650 gsxr 1978 gladius kz650 gmc sv650s schematics z650 kz gs500

7 Segment Gear Indicator | Techy At Day, Blogger At Noon, And A

7 segment gear indicator | Techy at day, Blogger at noon, and a mastercircuits.blogspot.com

segment gear indicator circuit display led 4511 hobbyist techy noon plan blogger night project using 7segment

17+ Universal Motorcycle Speedometer Wiring Diagram - Motorcycle

17+ Universal Motorcycle Speedometer Wiring Diagram - Motorcycle www.pinterest.co.uk

speedometer odometer tachometer backlight wiringg kilometraj combinaison diagramweb cavalier commando motocicleta choisir

Sportdevices. gear indicator. schematics. Diy gear position indicator. Gear indicator diy position suzuki schematic gpi sv650 bluegauges stuff