motorcycle indicator circuit diagram

Index 27 - Control Circuit - Circuit Diagram - SeekIC.com. 16 Pics about Index 27 - Control Circuit - Circuit Diagram - SeekIC.com : 2-Pin Automobile Indicator Lamp Flasher Circuit with Buzzer, Index 27 - Control Circuit - Circuit Diagram - SeekIC.com and also Wiring Diagram For Motorcycle Tachometer.

Index 27 - Control Circuit - Circuit Diagram - SeekIC.com

Index 27 - Control Circuit - Circuit Diagram - SeekIC.com www.seekic.com

circuit alarm control diagram seekic motorcycle

DIY Hazard Lights For Your YBR125G – By ELMO37 | MiDAS' Blog

DIY Hazard Lights for your YBR125G – By ELMO37 | MiDAS' Blog midasproject.wordpress.com

hazard lights motorcycle install diy wiring light signal road motorcycles motor

Simple Harley Generator Wiring Diagram | Motorcycle Wiring, Trailer

Simple Harley Generator Wiring Diagram | Motorcycle wiring, Trailer www.pinterest.com

wiring diagram harley motorcycle simple generator sportster parts chopper ironhead light ignition electric cycle switch electrical

Suzuki VS700 Intruder Motorcycle 1986 Complete Electrical Wiring

Suzuki VS700 Intruder motorcycle 1986 Complete Electrical Wiring diagramonwiring.blogspot.com

wiring diagram suzuki intruder motorcycle 2007 gsxr electrical diagrams 1986 complete vs700 1400 schematic 1996 dr lt230 1000 motogurumag source

Manual: Wiring Tach Part Two

Manual: wiring tach part two 19711007.blogspot.com

wiring diagram tach manual fairly far bike simple

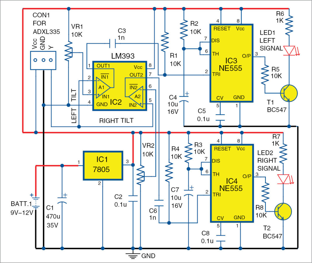
Automatic Bike Turn Indicator | Detailed Electronics Project

Automatic Bike Turn Indicator | Detailed Electronics Project in.pinterest.com

Basic Motorcycle Electrical Troubleshooting - Using A Wiring Diagram To

Basic Motorcycle Electrical Troubleshooting - Using a Wiring Diagram to www.youtube.com

wiring diagram motorcycle troubleshooting electrical basic

Motorcycle Tachometer Wiring Diagram - Wiring Diagram

Motorcycle Tachometer Wiring Diagram - Wiring Diagram wiring121.blogspot.com

tachometer wiring

Motorcycle Gear Indicator Wiring Diagram - Database - Wiring Diagram Sample

Motorcycle Gear Indicator Wiring Diagram - Database - Wiring Diagram Sample faceitsalon.com

kawasakininja1000

Universal Motorcycle Tachometer Wiring Diagram - Wiring Diagram Schemas

Universal Motorcycle Tachometer Wiring Diagram - Wiring Diagram Schemas wiringschemas.blogspot.com

BMW R50/5-R75/5 1970-72 Motorcycle Wiring Diagram | All About Wiring

BMW R50/5-R75/5 1970-72 Motorcycle Wiring Diagram | All about Wiring diagramonwiring.blogspot.com

wiring diagram 1972 bmw chevy 1970 motorcycle truck c10 r75 r50 r755 r505 diagrams cbr1000rr schematic indicator blinker regard where

Wiring Diagram For Motorcycle Tachometer

Wiring Diagram For Motorcycle Tachometer ilmuamal-muslihah.blogspot.com

tachometer

2-Pin Automobile Indicator Lamp Flasher Circuit With Buzzer

2-Pin Automobile Indicator Lamp Flasher Circuit with Buzzer streampowers.blogspot.com

flasher buzzer electronic circuit indicator circuits simple lamp diagram automobile beeper hobby signal turn unit motorcycle electronics streampowers lights timer

Wiring Diagrams 911: Honda CB125S Motorcycle Electrical Circuit Diagram

Wiring Diagrams 911: Honda CB125S Motorcycle Electrical Circuit Diagram wiringdiagrams911.blogspot.com

wiring diagram honda cb125 cb125s switch kill motorcycle frying electrical key diagrams hyosung circuit axle recon rear hondatwins forums ignition

Automatic Bike Turn Indicator | Detailed Electronics Project

Automatic Bike Turn Indicator | Detailed Electronics Project www.electronicsforu.com

signal

Automatic Bike Turning Indicator Schematic Circuit Diagram

Automatic Bike Turning Indicator Schematic Circuit Diagram circuit-diagramz.com

electronicsforu fig

Wiring diagram tach manual fairly far bike simple. Diy hazard lights for your ybr125g – by elmo37. Tachometer wiring